移到主要內容
您的瀏覽器不支援JavaScript功能,若網頁功能無法正常使用時,請開啟瀏覽器JavaScript狀態
國立嘉義大學
:::
回首頁
網站導覽
嘉大首頁
舊版網頁
總務處
Select Language
中文 (繁體)
中文 (简体)
日本語
Bahasa Indonesia
हिन्दी
Español
বাংলা
Français
العربية
English
ไทย
اردو
Bahasa Melayu
Filipino
Tiếng Việt
မြန်မာ
한국어
關於我們
本組簡介
本組簡介
業務職掌
業務職掌
相關服務
蘭潭校區修繕系統
蘭潭校區修繕系統
線上報名
線上報名
網路資源
營繕工程
行政院公共工程委員會
民間參與公共建設資訊
政府電子採購網
土石流防災資訊網
全國法規資料庫
公共工程標案管理系統
教育部特殊教育通報網
行政院公共工程委員會招標文件案例
招標文件範本及表格
機關營業稅申報線上列印-機關團體銷售貨物或勞務申報銷售額與營業稅繳款書407
建築技術規則
司法院判決書查詢 - 法學資料檢索系統
全民監督公共工程行動式網路通報系統操作簡要指引
全民督工APP推播簡要指引(機關版及民眾版)
都市計畫、空照及地籍資料網站
嘉義市都市發展處
嘉義市都市計畫書圖-為民服務查詢系統
嘉義市都市計畫資訊網
地籍圖資網路便民服務系統
國土規劃地理資訊-雲端圖台民眾版
國土測繪圖資e商城
全國地政電子謄本系統
農林航空測量所-正射影像-相片基本圖購買(以IE瀏覽器登入較佳)
NGIS國土資訊網
行動水保服務網站
全國飲用水水源水質保護區地理資訊網
國土測繪圖資網路地圖服務系統
水利地理資訊服務平台
公共工程價格資料
公共工程價格資料庫-行政院公共工程委員會
工程技術資訊服務平台-臺北市政府工務局
常用工程基本單價查詢-臺北市政府工務局
營建物價-臺灣營建研究院產業資訊中心(本校圖書館訂有紙本,如有電子版查詢需求,請洽營繕組)
公告事項
相關法規
作業規範
國立嘉義大學教師研究室電話使用與管理要點
國立嘉義大學公務行動電話使用與繳費管理要點
國立嘉義大學維護修繕作業要點
國立嘉義大學落實電梯設備保養維護作業規定
國立嘉義大學校內停電維修保養標準作業程序
國立嘉義大學空調設備使用辦法
國立嘉義大學落實緊急發電機設備保養維護作業規定
國立嘉義大學新興工程興建作業要點
法令規章
公共工程汛期工地防災減災作業要點
公私立學校發包工程簽訂之合約,其有學校持有之一份,應免納印花稅
標準作業流程 SOP
維修案件辦理流程
蘭潭校區線上修繕系統操作手冊
逾10萬元工程採購作業流程
採購業務標準化作業流程
常用資料
國立嘉義大學113年度消防、發電機及高壓電設備維護廠商資料表
國立嘉義大學電梯設備維護廠商資料表
建築物電梯緊急電信
本校各棟建築物火警受信總機位置圖目
各校區電號資料表
國立嘉義大學用水用電資料
國立嘉義大學用水用電資料
工程專區
千萬元以上工程
新民校區學生宿舍新建工程
工程簡介
模擬透視圖
2024年施工照片
2023年施工照片
2022年施工照片
蘭潭校區及民雄校區學生餐廳整修工程
蘭潭校區初步設計成果3D圖
民雄校區初步設計成果3D圖
國立嘉義大學115年度15萬元以上工程執行概況表
常見問答(Q&A)
常見問答(Q&A)
財務資訊公開
150萬元以上採購案
一般公告
國立嘉義大學教師研究室電話使用與管理要點
維護保養
研習講義(簡報)
研習講義(簡報)
107年度教育部暨部屬機關學校營繕工程研習班
106年9月29日 教育部校園節能減碳輔導團計畫「校園節能減碳人員培育研習」
106年9月11-12 日教育部屬營繕工程研習班講義
106年6月23日永續智慧場域智慧化服務案例應用推廣會_雲林科技大學場次
106年度嘉義市營建工程暨營建噪音污染防制宣導會-第1場次
教育部 106 年所屬機關學校採購倫理教育訓練
表單下載
校內同仁
電話業務(含行動電話)
照明燈管(啟動器)領物單
國立嘉義大學通話系統解除6分鐘管控申請表
國立嘉義大學教師研究室開放(取消)可撥行動電話申請表
國立嘉義大學各校區營繕設施維護小組巡視建議紀錄表
組內同仁
國立嘉義大學工程預算編列費用組成原則
國立嘉義大學新增案號需求單
國立嘉義大學採購文件陳閱表
國立嘉義大學工程督導紀錄表
國立嘉義大學預開自行收納款項統一收據申請表(連結自出納組網頁)
機關辦理履約計分及覆核作業檢核表
國立嘉義大學工程採購付款資料檢核表
國立嘉義大學設計監造採購付款資料檢核表
國立嘉義大學停電通知
國立嘉義大學總務處營繕組資料借據
總務處經費動支請示單
不動產增加單
嘉義市工務處建管科 使用執照申請需檢附資料
招標文件資料
承攬商承攬各項業務作業環境安全衛生管理要點及表單
投標封
投標廠商聲明書範本
成立評選委員會簽辦文件範本
工程採購契約範本-公告金額以上
工程採購契約範本-未達公告金額
公共工程技術服務契約範本-15萬元以上
公共工程技術服務契約範本-未達15萬元
招標補充說明書(參考資料)
履約管理文件
工期統計表
監造作業規定(參考資料)
工程決標通知函範本
勞務決標通知函範本
簡報會場座次表
估驗請款計價單格式(新版)
展延工期申請表格式
展延工期審查意見表-雨天(格式及範例)
結算明細表參考格式
廠商專區
開工報告
竣工報告
廠商施工出入管制表
廠商施工出入管制申請表
退還保證金申請書
國立嘉義大學保證金轉換申請書-營繕組版
國內鋼筋、砂石及預拌混凝土缺料情形通報表
保證金收據遺失切結書
契約應繳納款項由契約價金扣繳同意書
施工廠商代繳空氣汙染防制費領據
國立嘉義大學工程預算編列原則
國立嘉義大學工程採購契約書裝訂順序
施工日誌及監造報表範本
國立嘉義大學施工出入管制表(連結自車輛管理委員會網頁)
本校招標公告
本校招標公告
請輸入關鍵字
搜尋
:::
首頁
主選單
公告事項
標準作業流程 SOP
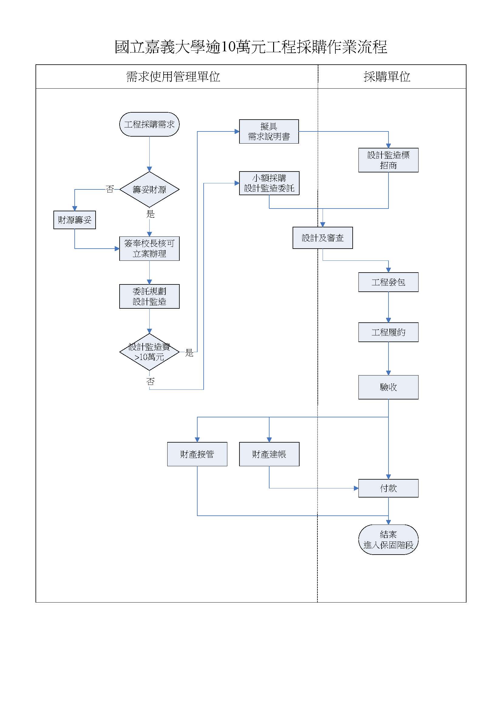
逾10萬元工程採購作業流程
逾10萬元工程採購作業流程
友善列印(開新視窗)
分享至臉書(開新視窗)
分享至 Line(開新視窗)
檔案下載
逾10萬元工程採購作業流程105.jpg (175.35 KB)
.jpg
逾10萬元工程採購作業流程105.pdf (60.53 KB)
.pdf
回上一頁