|
2025/06/10
|
|
依據114年度全校性學生社團評鑑成績,推薦參與校外評鑑之學生社團名單。
|
民雄校區聯合辦公室-學務
|
|
2025/05/27
|
|
社評各等第獎勵建議表範例
|
民雄校區聯合辦公室-學務
|
|
2025/05/27
|
|
國立嘉義大學114年度全校性學生社團評鑑評委建議
|
民雄校區聯合辦公室-學務
|
|
2025/05/27
|
|
【成績】國立嘉義大學114年度學生社團評鑑各社團成績等第
|
民雄校區聯合辦公室-學務
|
|
2025/05/09
|
|
114年度學生社團評鑑平時成績第三階段結算(113.5.1~114.4.30)
|
民雄校區聯合辦公室-學務
|
|
2025/04/10
|
|
114年度學生社團評鑑平時成績第二階段結算(113.5.1~114.3.31)
|
民雄校區聯合辦公室-學務
|
|
2025/03/13
|
|
114年度學生社團評鑑平時成績第一階段結算(113.5.1~114.3.1)
|
民雄校區聯合辦公室-學務
|
|
2024/12/25
|
|
【通知】114年度全校性學生社團評鑑注意事項彙整~雲端填報至114年4月25日(五)下午1時止。
|
民雄校區聯合辦公室-學務
|
|
2024/12/09
|
|
【通知】114年度全校性學生社團評鑑網路報名自即日起至12月23日下午4時止
|
民雄校區聯合辦公室-學務
|
|
2024/12/09
|
|
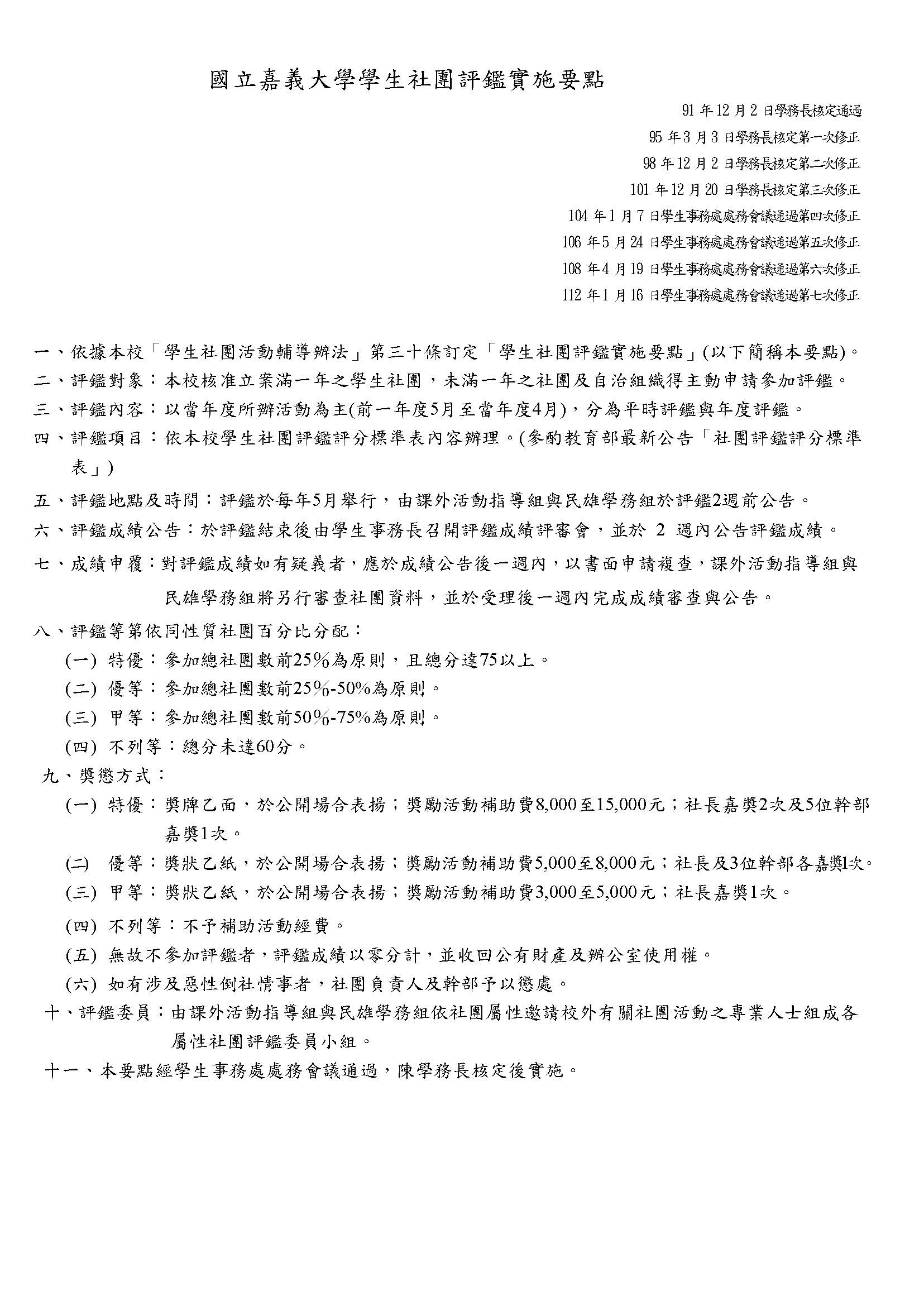
國立嘉義大學學生社團評鑑實施要點
|
民雄校區聯合辦公室-學務
|